Physical Address
304 North Cardinal St.
Dorchester Center, MA 02124
Physical Address
304 North Cardinal St.
Dorchester Center, MA 02124

Lập trình hướng đối tượng (OOP – Object Oriented Programming) là một trong những phương pháp lập trình hiện đại, giúp việc xây dựng và phát triển phần mềm trở nên dễ dàng, linh hoạt và bảo trì tốt hơn. OOP tập trung vào việc mô hình hóa các thực thể trong thế giới thực thành các đối tượng, từ đó xây dựng hệ thống phần mềm một cách trực quan và hiệu quả. Bài viết dưới đây sẽ trình bày chi tiết về các tính chất cơ bản của OOP, đặc biệt là bốn tính chất quan trọng: tính trừu tượng, tính đóng gói, tính kế thừa và tính đa hình, kèm theo các ví dụ minh họa trong Java, C++ và C#.
Lập trình hướng đối tượng (OOP) có bốn tính chất cơ bản mà bạn nên biết để hiểu rõ cách nó vận hành. Đầu tiên là tính đóng gói – đây là cách mà dữ liệu và các phương thức liên quan được gom lại trong một đối tượng, giúp bảo vệ dữ liệu bên trong không bị thay đổi một cách tùy tiện từ bên ngoài. Nhờ vậy, đối tượng có thể kiểm soát trạng thái của chính nó một cách an toàn.
Tiếp theo là tính trừu tượng, tức là chỉ tập trung vào những đặc điểm quan trọng, cần thiết của đối tượng mà không cần quan tâm đến chi tiết bên trong. Điều này giúp lập trình viên dễ dàng quản lý và phát triển chương trình hơn, vì chỉ làm việc với những phần cốt lõi thôi.
Tính kế thừa cũng rất quan trọng, cho phép một lớp mới được tạo ra dựa trên lớp đã có, thừa hưởng các thuộc tính và phương thức. Nhờ đó, code được tái sử dụng hiệu quả, giảm sự trùng lặp và dễ dàng mở rộng.
Cuối cùng là tính đa hình, giúp các đối tượng có thể thể hiện nhiều hình thái khác nhau thông qua cùng một giao diện. Điều này làm cho chương trình linh hoạt hơn, có thể xử lý nhiều loại đối tượng khác nhau mà không cần viết lại mã nhiều lần.
Những tính chất này kết hợp lại tạo nên sức mạnh của OOP, giúp lập trình trở nên rõ ràng, dễ bảo trì và phát triển hơn rất nhiều.

Lập trình hướng đối tượng (OOP) có bốn tính chất chính rất quan trọng, giúp cho việc phát triển phần mềm trở nên dễ dàng và hiệu quả hơn. Đầu tiên là đóng gói (Encapsulation), tức là gom nhóm dữ liệu và các phương thức liên quan lại với nhau trong một đối tượng, giúp bảo vệ dữ liệu khỏi bị truy cập hoặc thay đổi trực tiếp từ bên ngoài. Điều này làm cho chương trình an toàn và dễ quản lý hơn.
Tiếp theo là trừu tượng hóa (Abstraction), giúp ta tập trung vào những đặc điểm quan trọng của đối tượng mà không cần quan tâm đến chi tiết phức tạp bên trong. Nhờ vậy, người lập trình chỉ cần biết cách sử dụng đối tượng mà không cần hiểu hết cách nó hoạt động.
Kế thừa (Inheritance) là tính chất cho phép một lớp con thừa hưởng các thuộc tính và phương thức của lớp cha, giúp tái sử dụng mã nguồn và mở rộng chức năng một cách linh hoạt mà không phải viết lại từ đầu.
Cuối cùng là đa hình (Polymorphism), cho phép các đối tượng khác nhau có thể được xử lý thông qua cùng một giao diện chung, nhưng thực hiện các hành động khác nhau tùy theo kiểu đối tượng cụ thể. Điều này giúp chương trình linh hoạt và dễ mở rộng hơn khi cần thêm các loại đối tượng mới.

Lập trình hướng đối tượng (OOP) có bốn tính chất quan trọng giúp cho việc xây dựng phần mềm trở nên linh hoạt và dễ quản lý hơn. Đầu tiên là đóng gói (Encapsulation), tức là gom nhóm dữ liệu và các phương thức liên quan lại với nhau, đồng thời che giấu thông tin bên trong để bảo vệ dữ liệu khỏi bị truy cập trái phép. Ví dụ, trong lớp Person, các thuộc tính như tuổi hay họ tên được giữ kín, chỉ có các phương thức như getAge() mới truy cập được.
Tiếp theo là trừu tượng hóa (Abstraction), giúp ta tập trung vào những đặc điểm quan trọng của đối tượng mà không cần quan tâm chi tiết bên trong. Ví dụ, khi dùng lớp Xe, ta chỉ cần biết nó có thể chạy, dừng mà không cần biết động cơ hoạt động ra sao.
Kế thừa (Inheritance) cho phép tạo lớp mới dựa trên lớp đã có, thừa hưởng các thuộc tính và phương thức, giúp tái sử dụng mã nguồn. Ví dụ, lớp SinhVien kế thừa từ lớp Person sẽ có thêm các thuộc tính riêng như điểm số.
Cuối cùng là đa hình (Polymorphism), cho phép cùng một phương thức nhưng có thể thực hiện khác nhau tùy đối tượng cụ thể. Ví dụ, phương thức “di chuyển” có thể được định nghĩa khác nhau cho lớp Xe và lớp Người.
Nhờ bốn tính chất này, OOP giúp lập trình viên viết code rõ ràng, dễ bảo trì và mở rộng hơn rất nhiều.

Java là một ngôn ngữ lập trình rất phổ biến và có nhiều tính chất nổi bật. Trước hết, Java là ngôn ngữ hướng đối tượng hoàn toàn, nghĩa là mọi thứ trong Java đều được xem như một đối tượng, giúp cho việc tổ chức mã nguồn, tái sử dụng và bảo trì trở nên dễ dàng hơn. Nhờ tính chất này, các lập trình viên có thể xây dựng hệ thống phức tạp mà vẫn giữ được sự rõ ràng và linh hoạt trong thiết kế.
Một điểm mạnh khác của Java là tính đa nền tảng. Bạn chỉ cần viết code một lần, sau đó chương trình có thể chạy trên nhiều hệ điều hành khác nhau như Windows, Linux hay macOS mà không cần chỉnh sửa gì thêm. Điều này nhờ vào việc Java biên dịch mã nguồn thành bytecode và chạy trên môi trường Java Virtual Machine (JVM), giúp mã chạy được trên bất kỳ máy nào có JVM.
Ngoài ra, Java còn nổi bật với tính an toàn và quản lý bộ nhớ hiệu quả. Java không sử dụng con trỏ trực tiếp, tránh được nhiều lỗi phổ biến trong lập trình. Nó cũng hỗ trợ tự động thu gom rác (garbage collection), giúp giải phóng bộ nhớ không còn sử dụng, giảm thiểu rò rỉ bộ nhớ và tăng độ ổn định cho ứng dụng. Cuối cùng, Java hỗ trợ đa luồng, cho phép chạy nhiều tiến trình cùng lúc, rất phù hợp với các ứng dụng hiện đại cần xử lý song song. Chính những tính chất này đã giúp Java giữ vững vị trí quan trọng trong thế giới lập trình suốt nhiều thập kỷ.

Lập trình hướng đối tượng trong Java có 4 tính chất cơ bản rất quan trọng, giúp cho việc xây dựng phần mềm trở nên linh hoạt và dễ quản lý hơn. Đầu tiên là tính kế thừa – cho phép một lớp con thừa hưởng các thuộc tính và phương thức từ lớp cha, giống như con cái thừa hưởng đặc điểm từ bố mẹ. Điều này giúp tiết kiệm thời gian và tăng khả năng tái sử dụng mã nguồn.
Tiếp theo là tính đa hình, cho phép các đối tượng của các lớp khác nhau có thể được xử lý thông qua cùng một giao diện. Nói cách khác, một phương thức có thể hoạt động khác nhau tùy vào đối tượng gọi nó, giúp chương trình linh hoạt và mở rộng dễ dàng hơn.
Tính đóng gói là việc giấu đi chi tiết bên trong của một đối tượng, chỉ cho phép truy cập thông qua các phương thức công khai. Điều này giúp bảo vệ dữ liệu và giảm sự phụ thuộc giữa các phần của chương trình.
Cuối cùng là tính trừu tượng, tức là chỉ tập trung vào những đặc điểm cần thiết của đối tượng, bỏ qua những chi tiết không quan trọng. Nhờ vậy, lập trình viên có thể xây dựng các lớp và đối tượng một cách rõ ràng, dễ hiểu, giúp giảm độ phức tạp của chương trình.

Tính trừu tượng là khả năng rút gọn, khái quát hóa các đặc điểm cốt lõi của sự vật, hiện tượng, bỏ qua những chi tiết không cần thiết để tập trung vào bản chất chung. Nó giúp chúng ta nhìn nhận vấn đề một cách tổng quát và sâu sắc hơn, dù đôi khi khó hình dung cụ thể vì không có hình thức rõ ràng.
Trong cuộc sống và nghệ thuật, trừu tượng thường được hiểu là những điều không dễ nhận biết ngay lập tức, đòi hỏi sự tưởng tượng và suy nghĩ sâu sắc. Ví dụ, tranh trừu tượng không mô tả chính xác hình ảnh thực tế mà truyền tải cảm xúc hoặc ý tưởng thông qua màu sắc, hình khối.
Trong tư duy, tính trừu tượng giúp con người phát triển khả năng suy nghĩ logic, phân tích và giải quyết vấn đề phức tạp bằng cách tập trung vào những yếu tố quan trọng nhất, loại bỏ những chi tiết rườm rà. Trong lập trình, tính trừu tượng còn được ứng dụng để thiết kế các lớp và phương thức, giúp ẩn đi chi tiết bên trong và chỉ thể hiện giao diện cần thiết, từ đó làm cho mã nguồn dễ quản lý và mở rộng hơn.
Như vậy, tính trừu tượng không chỉ là một khái niệm trong nghệ thuật hay tư duy mà còn là công cụ quan trọng giúp con người tổ chức và xử lý thông tin hiệu quả hơn trong nhiều lĩnh vực.

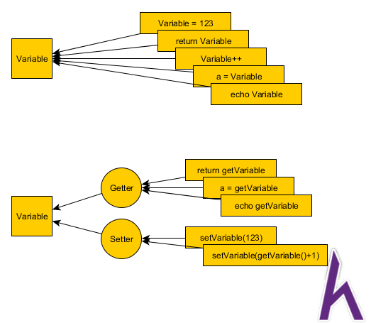
Tính trừu tượng trong Java là một khái niệm quan trọng trong lập trình hướng đối tượng, giúp chúng ta tập trung vào những đặc điểm chính của đối tượng mà không cần quan tâm đến chi tiết bên trong. Nói cách khác, tính trừu tượng cho phép ẩn đi các chi tiết phức tạp, chỉ giữ lại những hành vi và giao diện cần thiết để tương tác với đối tượng đó.
Trong Java, tính trừu tượng được thể hiện qua lớp trừu tượng (abstract class) và phương thức trừu tượng (abstract method). Một lớp trừu tượng không thể khởi tạo trực tiếp mà chỉ dùng để làm cơ sở cho các lớp con kế thừa và triển khai các phương thức trừu tượng đó. Điều này giúp tái sử dụng mã hiệu quả và làm cho chương trình dễ bảo trì hơn.
Ngoài ra, tính trừu tượng còn giúp giảm sự phụ thuộc giữa các thành phần trong chương trình, tăng tính linh hoạt và khả năng mở rộng. Khi sử dụng lớp trừu tượng, lập trình viên có thể định nghĩa các hành vi chung, sau đó các lớp con sẽ triển khai chi tiết cụ thể, từ đó làm cho mã nguồn rõ ràng và dễ quản lý hơn. Đây chính là cách Java giúp mô hình hóa thế giới thực một cách trực quan và hiệu quả hơn.

Tính đa hình trong Java là khả năng cho phép một hành động có thể được thực hiện theo nhiều cách khác nhau tùy vào ngữ cảnh. Nói đơn giản, một phương thức có thể có nhiều biểu hiện khác nhau tùy thuộc vào đối tượng cụ thể mà nó được gọi trên đó. Đây là một trong những đặc điểm quan trọng của lập trình hướng đối tượng, giúp mã nguồn trở nên linh hoạt và dễ mở rộng hơn.
Trong Java, đa hình được thể hiện qua hai hình thức chính: đa hình tại thời điểm biên dịch (compile-time) và đa hình tại thời điểm chạy (runtime). Đa hình compile-time thường là nạp chồng phương thức (method overloading), còn đa hình runtime là ghi đè phương thức (method overriding). Khi sử dụng đa hình runtime, một biến tham chiếu kiểu lớp cha có thể trỏ đến đối tượng của lớp con, và khi gọi phương thức, phiên bản của lớp con sẽ được thực thi, dù biến tham chiếu là lớp cha.
Điều này giúp cho việc thiết kế chương trình trở nên linh hoạt hơn, khi ta có thể xử lý nhiều loại đối tượng khác nhau thông qua cùng một giao diện chung mà không cần quan tâm đến chi tiết bên trong từng lớp con. Tính đa hình giúp giảm sự phụ thuộc chặt chẽ giữa các lớp và tăng khả năng tái sử dụng mã.

Lập trình hướng đối tượng (OOP) trong C++ có bốn tính chất cơ bản rất quan trọng mà bạn nên biết. Đầu tiên là tính đóng gói (Encapsulation), nghĩa là nhóm dữ liệu và các hàm xử lý dữ liệu đó thành một đơn vị gọi là đối tượng. Điều này giúp bảo vệ dữ liệu, tránh bị thay đổi ngoài ý muốn và chỉ cho phép tương tác thông qua các phương thức công khai.
Tiếp theo là tính kế thừa (Inheritance), cho phép một lớp con thừa hưởng các thuộc tính và phương thức từ lớp cha. Nhờ vậy, ta có thể tái sử dụng mã nguồn, giảm thiểu sự trùng lặp và dễ dàng mở rộng chương trình.
Tính đa hình (Polymorphism) là khả năng các đối tượng thuộc các lớp khác nhau có thể được xử lý qua cùng một giao diện. Điều này giúp chương trình linh hoạt hơn khi có thể gọi cùng một hàm nhưng thực thi khác nhau tùy theo đối tượng cụ thể.
Cuối cùng là tính trừu tượng (Abstraction), giúp ẩn đi các chi tiết phức tạp bên trong đối tượng, chỉ cung cấp những gì cần thiết cho người dùng. Nhờ vậy, người lập trình chỉ cần quan tâm đến cách sử dụng mà không phải lo lắng về cách hoạt động bên trong.
Những tính chất này giúp lập trình hướng đối tượng trong C++ trở nên mạnh mẽ, dễ bảo trì và phát triển hơn rất nhiều.

Trong C#, lập trình hướng đối tượng (OOP) dựa trên bốn tính chất quan trọng giúp cho việc xây dựng phần mềm trở nên linh hoạt và dễ quản lý hơn. Đầu tiên là Đóng gói (Encapsulation), tính chất này giúp ẩn đi dữ liệu bên trong đối tượng và chỉ cho phép truy cập qua các phương thức công khai, từ đó bảo vệ dữ liệu khỏi bị thay đổi ngoài ý muốn. Ví dụ, ta dùng các modifier như `private` hay `public` để kiểm soát quyền truy cập.
Tiếp theo là Trừu tượng hóa (Abstraction), tức là che giấu những chi tiết phức tạp không cần thiết, chỉ giữ lại những đặc điểm quan trọng để người lập trình dễ dàng sử dụng và phát triển. Điều này giúp tập trung vào phần cốt lõi của đối tượng mà không bị rối bởi các chi tiết bên trong.
Kế thừa (Inheritance) là tính chất cho phép một lớp con thừa hưởng các thuộc tính và phương thức từ lớp cha, giúp tái sử dụng mã nguồn và mở rộng chức năng một cách dễ dàng mà không phải viết lại từ đầu.
Cuối cùng là Đa hình (Polymorphism), cho phép các đối tượng có thể được xử lý theo nhiều hình thức khác nhau, giúp chương trình linh hoạt hơn khi gọi các phương thức cùng tên nhưng thực thi khác nhau tùy theo đối tượng cụ thể. Bốn tính chất này chính là nền tảng để lập trình viên tạo ra các ứng dụng hiệu quả, dễ bảo trì và phát triển.

Tóm lại, Java là một ngôn ngữ lập trình mạnh mẽ và linh hoạt, nổi bật với những tính chất như tính di động, tính hướng đối tượng, hiệu suất cao và bảo mật. Những đặc điểm này không chỉ giúp Java trở thành lựa chọn ưu tiên cho việc phát triển ứng dụng trên nhiều nền tảng khác nhau, mà còn mang lại khả năng bảo trì và mở rộng tốt. Với cộng đồng người dùng lớn và sự hỗ trợ từ nhiều thư viện và công cụ, Java chắc chắn sẽ tiếp tục giữ vị trí quan trọng trong thế giới lập trình. Việc nắm vững các tính chất của Java sẽ giúp lập trình viên khai thác tối đa tiềm năng của ngôn ngữ này.